Instance Verification Kit (IVK)
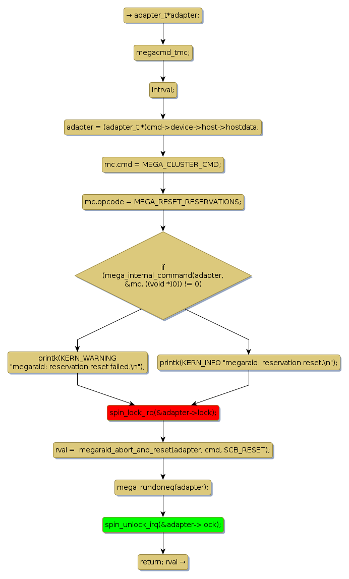
spin lock @ [44162+30+/linux-3.19-rc1/drivers/scsi/megaraid.c]
Instance Signature: lock
|
The Matching Pair Graph:
|
|
Function Name
|
Control Flow Graph (CFG)
|
Events Flow Graph (EFG)
|
Source Correspondence
|
|
megaraid_reset
|
|
|
[43726+14+/linux-3.19-rc1/drivers/scsi/megaraid.c]
|